第五节 记忆与执行筛查量表
针对我国文盲与低教育程度老人的MCI识别,笔者于2012年发表了记忆与执行筛查量表(memory and executive screening,MES)[1],本节将详细论述。
一、概述
理想的针对MCI的认知筛查工具应简明、耗时短、易操作,并且不受教育程度、文化背景、语言习惯、城乡差异等各种混杂因素影响,能够反映其最突出最主要的认知损害领域。由于在7大认知领域(记忆、语言、空间、注意、执行、运用以及社会认知)中,MCI受试者最常受损的是记忆与执行功能,所以,选择这2个认知域进行评估效率最高。
根据我们以往的研究,AD型MCI的记忆功能评估首选听觉呈现的语言材料的记忆,语言材料有词表、句子、段落等不同类型:Rey听觉词语学习测验(Rey auditory verbal learningtest,RAVLT)的15个词语不容易编码、且容易受同音字与方言发音的影响(如“树木”与“数目”),逻辑记忆测验的散文或故事段落容易出现字句重新组合编码导致评分不一致(如“从前有一个王”回忆表达的是“以前有一个国王”,有些版本评分计为正确、有些计为错误);所以,我们认为介于词表与散文段落之间的、陌生化的句子是最合适的。另外,语言材料的延迟回忆,而不是即刻回忆,与海马萎缩程度有显著相关性;所以,记忆测验必须有延迟回忆。
MES是笔者2009年编制、2012年发表的MCI筛查量表,可免费获得中英文版本。
二、评分方法
MES满分100分,记忆因子分50分,执行因子分50分,详细评分标准见表2-5-1。
表2-5-1 MES记录纸
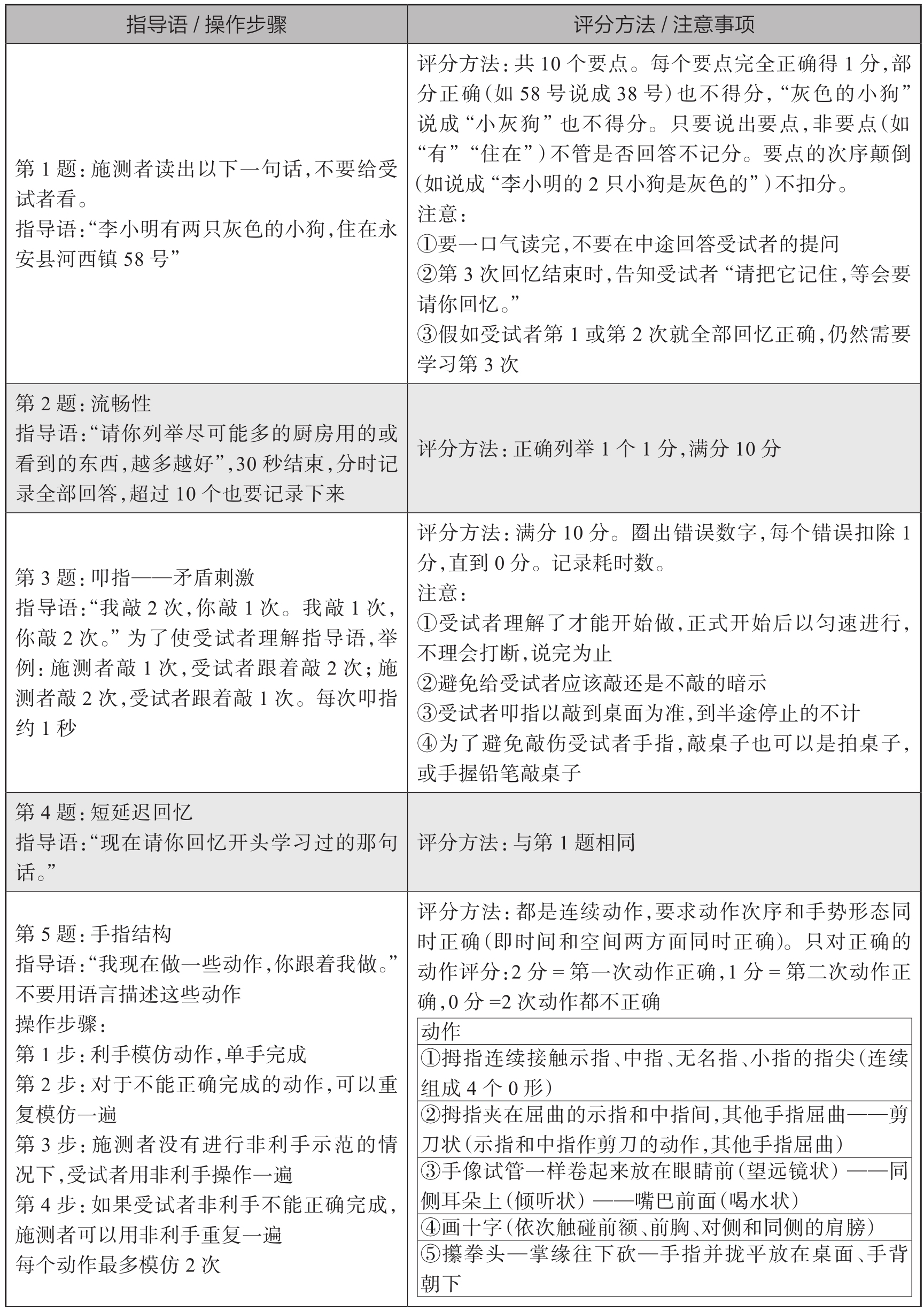
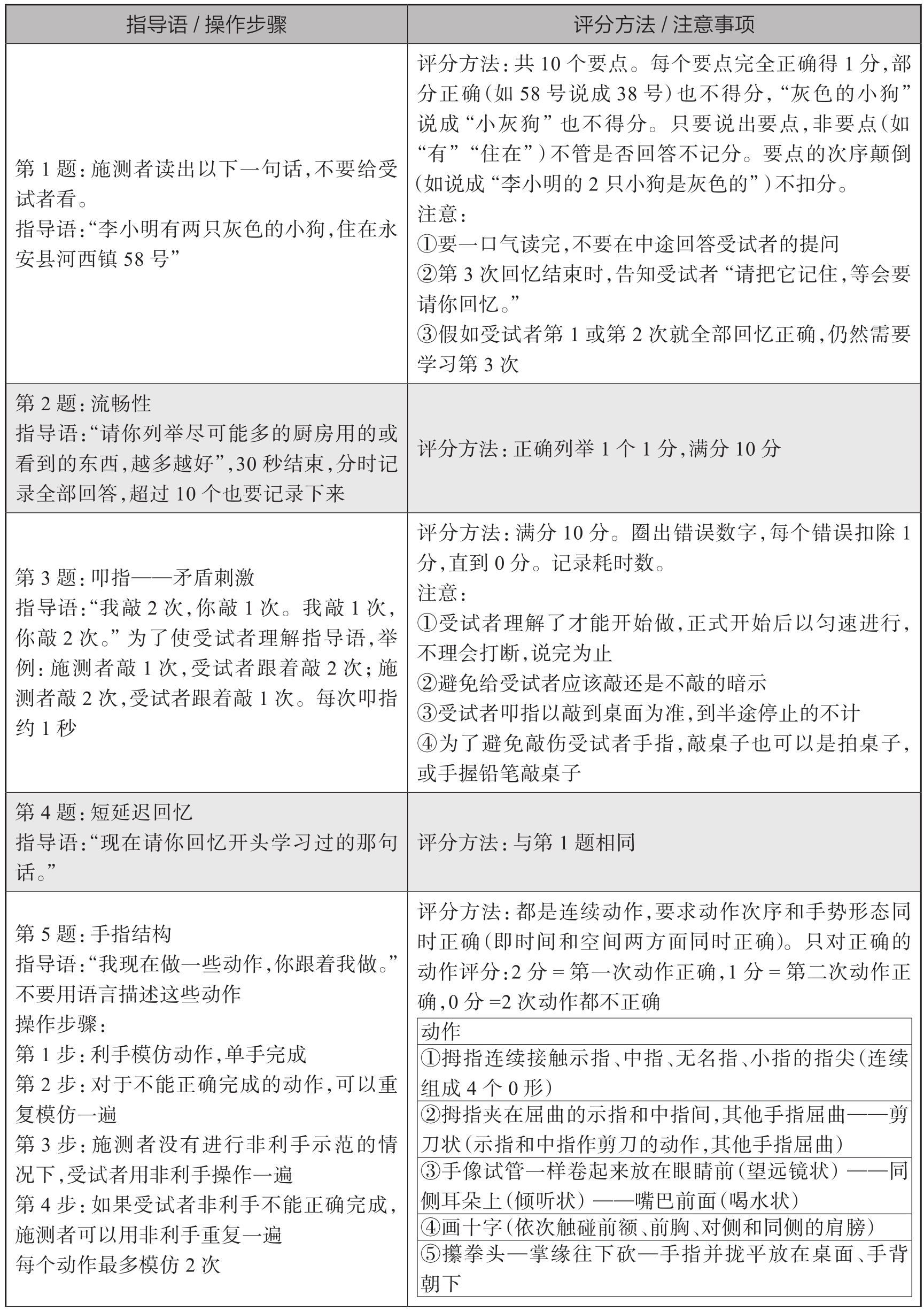
三、操作要求
完成MES平均约需7分钟,具体操作详见表2-5-2。
表2-5-2 MES使用说明书
续表
四、信度和效度
笔者调查197例正常对照组老人、116例aMCI-SD患者、195例aMCI-MD患者和228例轻度AD患者(受试者来源于2009年6月至2011年10月华山医院记忆门诊),全部样本在50岁以上,各组之间的年龄、性别、教育程度无显著差异。评估量表除了 MMSE、MES,还有听觉词语学习测验(auditory verbal learningtest,AVLT)、复杂图形测验(complexfigure test,CFT)、连线测验(trail makingtest,TMT)和波士顿命名测验(Bostonnaming test,BNT)等标准化神经心理测验,并以这些标准化神经心理测验得分较常模均数低1.5个SD作为MCI诊断的依据。
相关分析发现MES的3个指标(记忆因子分、执行因子分和总分)与年龄有显著相关性,年龄愈大得分愈低,与教育程度没有显著相关性。MES没有明显的天花板效应和地板效应。ROC曲线分析表明MES总分 ≤ 75分识别 aMCI-SD组的曲线下面积为0.89,敏感性 80%,特异性 83%,MES总分 ≤ 72分识别 aMCI-MD 组的曲线下面积为0.95,敏感性87%,特异性91%。
五、临床应用
MES具有比较高的敏感性和特异性,易操作、易携带(不需要任何辅助材料)、耗时短(与MMSE耗时数相当),适合用于门诊或社区MCI的筛查。目前已经有研究者将MES与MoCA进行比较研究,发现两者在识别MCI的敏感性与特异性方面并无明显差异。
MES可用于内分泌疾病、血管性疾病及阻塞性睡眠呼吸暂停的认知功能评估[2,3],也在埃及的社区MCI流行病学调查中被作为主要的评估手段[4]。比利时Roeck等在近期关于AD早期筛查的系统综述中[5],纸质版简易筛查工具推荐MoCA、MES和ACE-R,电子版推荐计算机化MoCA(北京版)和Cogstate。
六、总结
MES作为MCI的筛查量表,值得进一步推广应用,尤其是在总体教育程度比较低的乡村地区,但需要制定当地的常模。
(郭起浩)
参考文献
[1]GUO Q, ZHOU B, ZHAO Q, etal.Memory and ExecutiveScreening(MES): a brief cognitive testfor detecting mild cognitive impairment[J].BMC Neurol, 2012, 11(12):119.
[2]MU L, PENG L, ZHANG Z, etal.Memory and Executive Screening for theDetection of Cognitive Impairment inObstructive Sleep Apnea [J].Am J MedSci, 2017, 354(4): 399-407.
[3]HU Y, WANG Z C, GUO Q H,et al.Is thyroid status associated withcognitive impairment in elderly patients inChina ? [J].BMC Endocr Disord, 2016,20(16): 11.
[4]KHEDR E, FAWI G, ABBAS M AA, et al.Prevalence of Mild CognitiveImpairment and Dementia among the Elderly Population of Qena Governorate,Upper Egypt: A Community-Based Study[J].Journal of Alzheimer's Disease,2015, 45(1): 117-126.
[5]DE ROECK E E, DE DEYN P P,DIERCKX E, et al.Brief cognitive screeninginstruments for early detection of Alzheimer's disease: a systematic review[J].Alzheimer's Research &Therapy,2019, 11: 21-30.



没有要显示的评论
没有要显示的评论